林佳緯醫師
首頁
衛教文章
衛教圖卡
關於我
聯絡
中文
|
EN
衛教圖卡
/
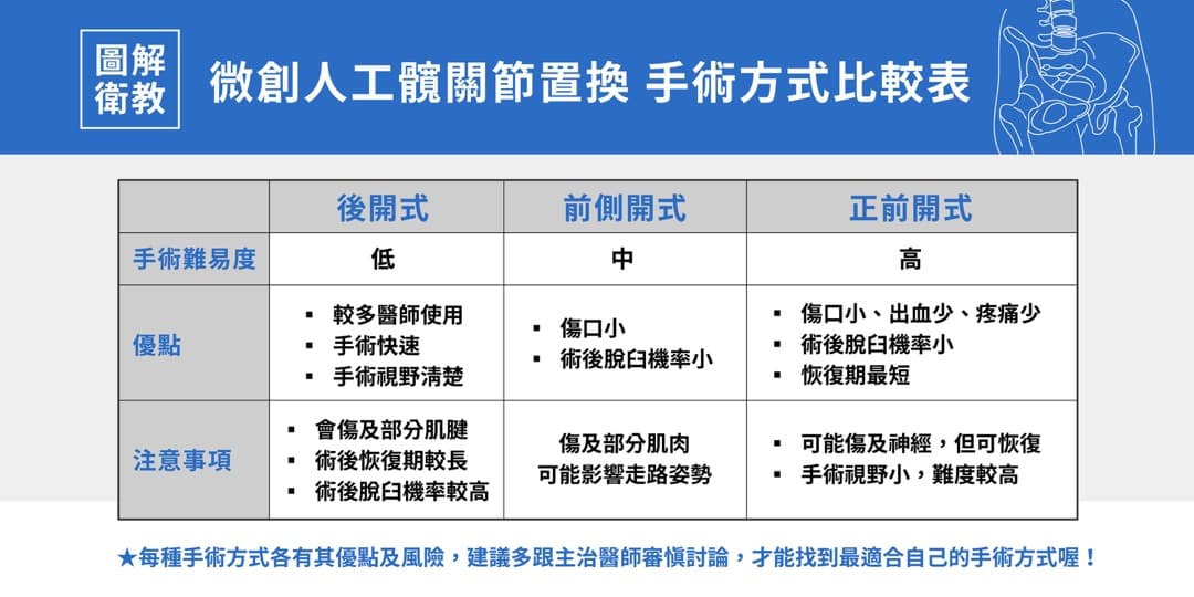
正前開式髖關節手術
正前開式髖關節手術
正前開式手術的方法與特色——不需要切斷肌肉,術後恢復更快。
1 / 3
延伸閱讀
閱讀完整文章 →
← 回到所有圖卡